블렌더에서 모서리를 곡선으로 만들기 위해서는 edit 모드에서 모서리를 클릭한후 ctrl B를 이용해서 모서리에 Bevel(비스듬한면) 을 적용시켜준다. 그러면 비스듬하게 잘린 모서리가 생성되는데 왼쪽아래 생성되는 Bevel 속성에서 segment 값을 늘려주면 모서리가 곡선으로 변하게 된다.


모든 모서리를 곡선으로 변경하고 싶다면. 물체를 선택한 후 Modifier에서 Bevel을 적용시킨 다음.

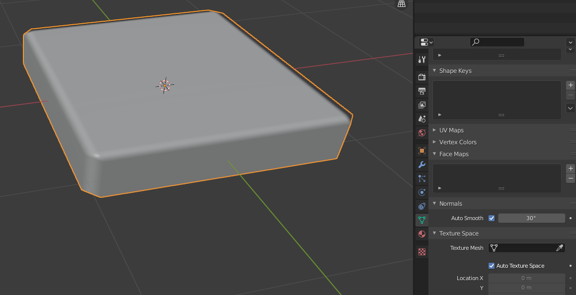
shading에서 harden Normals 을 체크한 후

object Data Porperties 메뉴에서 Normals 을 체크해주면 모서리가 완만하게 변한다. (두번째 방법에서는 곡선의 정도를 조절하는 방법은 잘 모르겠다, 구글검색했을때 나오는 방법)

반응형
'만들기 > Blender' 카테고리의 다른 글
| [blender] 여러물체 하나의 물체로 만들기 (0) | 2023.01.16 |
|---|---|
| g-code의 한 줄 blender에서 애니메이션으로 만들기 (0) | 2023.01.14 |
| 블렌더에 G-code불러오기 (안됨) (0) | 2023.01.11 |
| 블렌더 물질 속이 투명/반투명하게 만들기 (0) | 2022.12.01 |
| 블렌더 여러물체에 색 넣기 (0) | 2022.11.18 |